• भारत सरकारGOVERNMENT OF INDIA
  • गृह मंत्रालयMINISTRY of HOME AFFAIRS
  • Skip to main content
  • Site Search

    Search form

  • Accessibility Dropdown
    • A+
    • A 
    • A-
    • A
    • A
  • Sitemap
  • Language
    • हिन्दी
national emblem राजभाषा विभाग DEPARTMENT ofOFFICIAL LANGUAGE
Swachh Bharat
  • Home
  • About Us
    • Organization Chart
    • Citizen's Charter
    • Functions of Department
    • Budget of the Department
    • E-book Related to Department
    • Achievents of Rajbhasha Vibhag
    • Rajbhasha Vibhag Poster
    • Who's Who
    • channel of submission
    • STQC - Quality Certificate
  • Our IT Products
    • Bharti Multilingual Translation Facilitator Software
    • Hindi Shabd Sindhu Version 3 - Hindi Shabdkosh
    • MIS - Quarterly Progress Report/AAR
    • Common website of all TOLICs
    • Self Learning Hindi - LILA - Prabodh, Praveen and Pragya
    • LILA HINDI PRAVAH
    • e-Patrika Library
    • e-Saral Sentences
    • Short Stories
  • Incentive Schemes
    • Rajbhasha Gaurav Puraskar Resolution
    • Rajbhasha Kirti Puraskar Resolution
    • Rajbhasha Gaurav Award Scheme for Original Book writing in Hindi - Year 2025
    • Rajbhasha Kirti Award Scheme 2022-23 for in-house magazines
  • Annual Prog.
  • Rajbhasha Samaroh
  • RTI Act 2005 Inf.
  • India Code
  • Ministry Of Home Affairs
  • More +
  • हिंदी दिवस समारोह - द्वितीय दिन तृतीय एवं चतुर्थ सत्र के फोटोज https://drive.google.com/drive/folders/1LjYVm6e9fEnzT4_J3Jet2lC-UVLYu1fv?usp=sharing
Banner
Home >> Central Translation Bureau, Staff Working in New Delhi

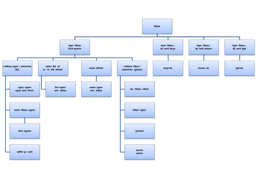
Central Translation Bureau, Staff Working in New Delhi

निदेशक संयुक्त निदेशक उपनिदेशक सहायक निदेशक वरिष्ठ अनुवादक प्रशासन अधिकारी कार्यालय अधीक्षक पुस्तकाल-याध्यक्ष आशु-लिपिक ग्रेड II आशु- लिपिक ग्रेड III प्र.श्रे. लिपिक अ.श्रे. लिपिक दफ्तरी चपरासी ड्राइवर फराश सफाई कर्मचारी अस्थायी कर्मचारी
  • VIDHI SAHITYA
  • http://www.nvsp.in/, Online Services for Voters : External website that opens in a new window
  • http://www.digitalindia.gov.in/, Digital India : External website that opens in a new window
  • http://goidirectory.nic.in/, GOI Web Directory : External website that opens in a new window
  • http://mygov.in/, MyGov : External website that opens in a new window
  • https://data.gov.in/, Open Govt Data : External website that opens in a new window
  • http://india.gov.in, The National Portal of India : External website that opens in a new window
  • http://www.makeinindia.com/, Make In India : External website that opens in a new window
  • Website Policies
  • Office hours
  • Archive
  • Web Information Manager
  • Disclaimer
  • Help
  • Feedback
  • Visitors Statistics
  • Contact Us
Built on Common Minimum Framework
Website Content Managed by Department of Official Language, Government of India Designed, Developed and Hosted by National Informatics Centre( NIC ) Last Updated: 31 Aug 2015